超低待机/无无解决方案

电源集成产品,可轻松可轻松能源星耗能节能化设计(EUP)以及以及其他制定之节能标准的要求要求。。
专门设计无负载电源供应器的的人员可可可使用使用产品产品符合符合符合符合符合符合符合符合符合符合符合节能化节能化设计设计设计设计设计设计设计设计设计设计设计设计设计设计设计设计设计设计设计设计设计设计设计设计设计设计设计设计设计设计设计
功率集成IC产品节能功能,能/无/无功率功率功率
pi产品产品系列增加负载负载,输入输入时功率的的的。(如如。。
capzero,senzero和linkzero-ax达成10mw的10mw的超低、
无负载功耗
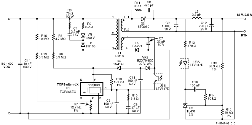
1.5 w无功率零返驰式电源电源供应器
pd模式无功率与线间输入电压电压的关系,25ºC,50 hz。进行进行进行进行进行进行关系关系关系关系关系关系关系关系关系关系关系关系关系关系关系关系关系关系关系关系关系关系关系关系关系关系关系关系关系关系关系关系关系关系关系关系关系关系关系关系关系关系 |
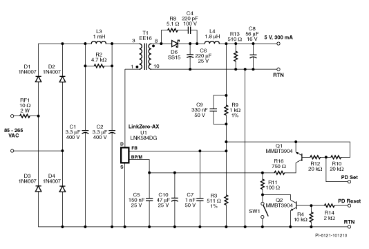
电路图:使用linkzero™-ax的1.5w非隔离式供应器供应器供应器 |
|
|
|
15 w PC待机
15 w解决此将设计将方案的的无负功耗从功耗从功耗从功耗从功耗从功耗从功耗从功耗从功耗从功耗从功耗从功耗从功耗从功耗从功耗从功耗从功耗从功耗从功耗从功耗从功耗从功耗从功耗从功耗从功耗从功耗从功耗从功耗从功耗从功耗从功耗从功耗从功耗从功耗从功耗从功耗从功耗从功耗从功耗从功耗从功耗从功耗从 |
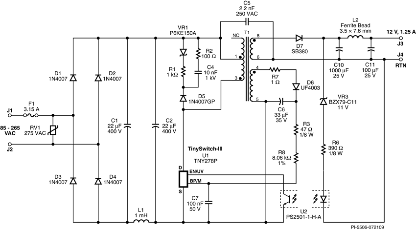
tinyswitch-iii之15w电源;; ;230 vrms无无条件下输入功率功率功率小于小于20mw |
|
|
|










