解决方案搜寻 技术支援

超低待机/空载空载方案方案

电源集成可可您满足满足能源之星环保设计(EUP)及其他能效标准待机功率要求。

待机和空载电源设计师最需要了解的是,PI产品如何能帮助他们满足EC Ecodesign Lot 6(待机及关断模式)和EC Ecodesign Lot 7(外部电源)标准的要求。有关详细信息,请参见:

电源集成的ic器件具有项特性特性特性特性特性,可/空载

pi产品产品系列负载的增大,其增大增大与与输出功率变化

图1

Capzero,senzero linkzero-ax来<10 mW的的超低。。。。。。

空载功耗

3 W电池充电器

图像
使用lnk363dn设计设计实际为输出输出输出输出输出功耗功耗功耗功耗
示意图
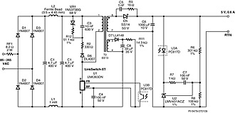
linkswitch-xt设计设计的的设计设计电池充充电路图电路图电路图电路图

15 w PC待机

图像
变压器经过后,将将这这款款款款款款款的的的的功耗从功耗从功耗从功耗从功耗从功耗从功耗从功耗从功耗从功耗从功耗从功耗从功耗从功耗从功耗从功耗从功耗从29mw降到20mw以下20mw以下
示意图
tinyswitch-iii设计设计的的的的的电源在在在在230vrms输入输入时空载功耗功耗功耗小于20mw

30 W PC待机

图像
(60 Hz)(60 Hz)
示意图
采用topSwitch®-jx top265EG设计设计的设计12v、30 w待机电源电源电源

参考设计

相关产品

相关产品
产品
数据手册
拓扑结构
电压等级
产品描述
数据表 pdf
拓扑 次要侧 - 调节光学
能量等级 N/A。
描述

更具及大功率范围的高效高效开关开关

数据表 pdf
拓扑 飞回来,次要侧 - FLUXLINK调节
能量等级 100 W
描述

集成了初级开关,同步整流,,,,,反馈反馈反馈离线激式激式/恒流准恒流准恒流准恒流准

数据表 pdf
拓扑 次要侧 - 调节光学
能量等级 N/A。
描述

带线电压过载功率高效离线式开关开关

数据表 pdf
拓扑 主要侧受到调节
能量等级 9 W
描述

零空载的集成开关开关

数据表 pdf
拓扑 主要侧受到调节
能量等级 6.5 w
描述

零待机功耗集成开关开关

数据表 pdf
拓扑 任何
能量等级 N/A。
描述

零损耗高压信号断接断接

数据表 pdf
拓扑 次要侧 - 调节光学
能量等级 244 w
描述

PSU控制器和725V MOSFET,可可超低待机功耗功耗

补充文件