比例尺iflex lt
Econodual™17mm模组模组的通道随插即闸极驱动器驱动器
应用
|
产品
|
产品
|
产品规格型录
|
IGBT电压等级
|
保形涂层?
|
支持的模组种类
|
支持的模组
|
保护功能
|
接口类型
|
支持的拓扑
|
技术
|
通道数
|
隔离技术
|
((((低低))
|
输出/通道 -最 -最大
|
闸极导通电压
|
最大开关频率
|
闸极关断电压
|
隔离类型
|
IGBT制造商
|
逻辑输入电压
|
(((温度最高))
|
并行支持?
|
电源(典型)
|
主/外围
|
驱动模式
|
运作(最小)
|
运作(最大)
|
igbt的连接类型
|
模组外壳
|
|
|---|---|---|---|---|---|---|---|---|---|---|---|---|---|---|---|---|---|---|---|---|---|---|---|---|---|---|---|---|---|---|
|
数据表
pdf
|
IGBT电压类
1200 V,1700 V,3300 V
|
共形涂层?
不
|
支持的模块类型
IGBT
|
|
保护功能
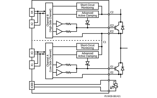
ADV主动夹紧,过电压,短路,UVLO(SEC侧),UVLO(PRI侧)
|
接口类型
电气
|
支持的拓扑bob电竞体育平台app
2级电压源,3级NP钳位 - 1型,3级NP钳型 - 类型2
|
技术
比例2
|
频道数量
2
|
隔离技术
电动
|
温度 - 存储(最小)
-40℃
|
电源 - 输出/通道(最大)
10.0 w
|
门上的电压
+15.0 v
|
最大开关频率
10.0 kHz
|
门关压电压
-10.0 v
|
隔离类型
加强
|
|
逻辑输入电压
15
|
温度 - 存储(最大)
50℃
|
并行支持?
不
|
电源电压(典型)
15 v
|
主/外围
N/A。
|
驾驶模式
直接独立
|
温度 - 操作(最小)
-40℃
|
温度 - 运行(最大)
85℃
|
连接类型与IGBT
直接的
|
|
|
||
|
数据表
pdf
|
IGBT电压类
1700 v
|
共形涂层?
不
|
支持的模块类型
IGBT
|
支持的模块
FF600R17ME4
|
保护功能
ADV主动夹紧,过电压,短路,UVLO(SEC侧)
|
接口类型
电气
|
支持的拓扑bob电竞体育平台app
2级电压源
|
技术
比例2
|
频道数量
2
|
|
温度 - 存储(最小)
-40℃
|
|
门上的电压
+15.0 v
|
|
门关压电压
-10.0 v
|
隔离类型
基本的
|
IGBT制造商
Infineon
|
|
温度 - 存储(最大)
85℃
|
并行支持?
不
|
电源电压(典型)
15 v
|
|
驾驶模式
Halfbridge,直接独立
|
温度 - 操作(最小)
-40℃
|
温度 - 运行(最大)
85℃
|
连接类型与IGBT
直接的
|
模块外壳
EconoDual™
|
|
比例尺iflex lt双通道即闸驱动器多并联并联并联并联生态偶像™模组模组提高提高了了了了让变频器变频器和堆叠中免去免去六分之一的的的模组。从从从外形比比传统传统传统传统产品产品产品产品产品更更更小巧小巧小巧小巧(IMC)最多可以并六个Econodual 3或等功率模组模组适配的闸极(mag)符合生态偶像模组的面积,每每都都具有个个个个个个个个个两两两两两两两两两两两两两两两两两两两两两两两具有占位占位占位个个个个个个个个
scale-iflex lt的目标可能源储存的种种应用应用应用
