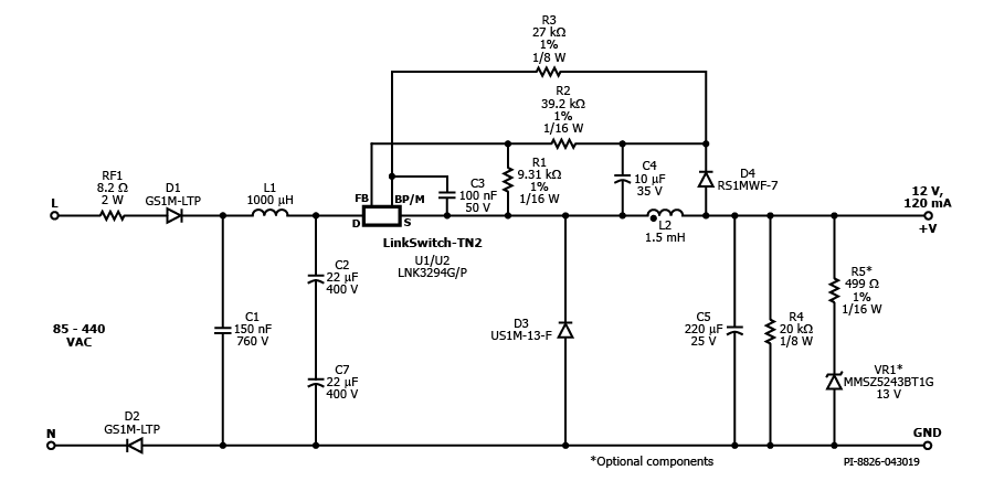
规格
设计类型
参考设计报告(RDR)
拓扑
巴克
VOUT 1
12.00 v
vin(最小)
85
VIN(最大)
440
P(noload)
30.00兆瓦
CV/CC
CV/CC
效率
70.00%
孤立?
不
输出数量
1
输出功率
1.44 w
OVP?
不
PFC?
不
相关零件
LNK3294G/p
Gerber文件
RDR-737_GERBER.ZIP


