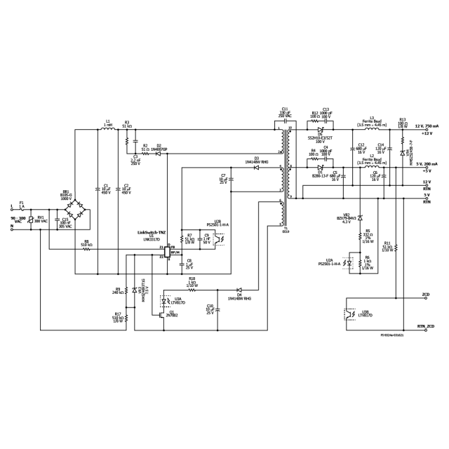
DER-879 - 10 W Isolated Flyback Power Supply with Lossless Generation of AC Zero Crossing Signal and X Capacitor Discharge using LinkSwitch-TNZ
10 W isolated flyback power supply with lossless generation of AC zero-crossing signal and X capacitor discharge using LinkSwitch-TNZ (LNK3317D)
- Output: 12 V / 0.75 A and 5 V / 0.2 A
- Input: 90 - 305 VAC
- More than 300 mW available in stand-by while meeting 500 mW max input power
- Zero-crossing signal output synchronized to AC line



