DER-749 - 40w三相逆变器使用BridgeSwitch电机驱动器和LinkSwitch-TN2
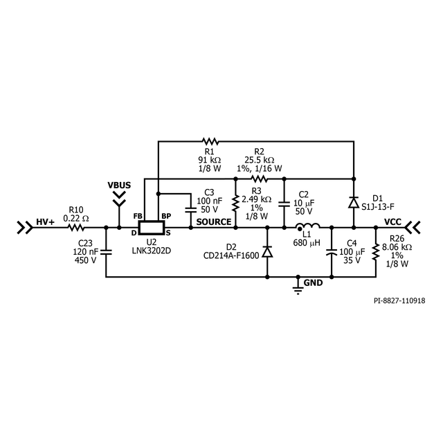
40w三相逆变器采用bridgeeswitch电机驱动IC (BRD1260C)和LinkSwitch-TN2 (LNK3202D)正弦控制方案(310 VDC输入;0.2 A电机均方根电流;1500rpm为8极无刷直流电机)
40w三相逆变器采用bridgeeswitch电机驱动IC (BRD1260C)和LinkSwitch-TN2 (LNK3202D)正弦控制方案(310 VDC输入;0.2 A电机均方根电流;1500rpm为8极无刷直流电机)
