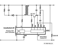
InnoSwitch™-EP系列集成电路极大地简化了低压、大电流电源的开发和制造,特别是那些紧凑外壳或高效率要求的电源。InnoSwitch-EP的架构是革命性的,因为该设备将主控制器和副控制器结合在一起,在单个IC中具有感知元素和安全评级反馈机制。
紧密的组件接近性和集成通信链路的创新使用允许对二次侧同步整流MOSFET的精确控制和一次侧开关的优化,以在整个负载范围内保持高效率。此外,链路的最小直流偏置要求,使系统能够实现小于10mw的空载,以最大化待机效率。
产品亮点
高度集成,紧凑的占地面积
- 集成反激控制器,725 V / 900 V MOSFET,二次侧传感和同步整流驱动器
- 集成FluxLink™,hipot隔离,反馈链接
- 卓越的CV精度,独立于变压器设计或外部组件
- 优秀的多输出交叉调节与加权SSR反馈和同步fet
)™——节能
- 当由变压器偏压绕组供电时,在230伏交流电下空载<10兆瓦
- 轻松满足所有全球能源效率法规
先进的保护/安全功能
- 初级感知输出OVP
- 二次感应输出超调钳
- 二次感应输出OCP到零输出电压
- 滞后热关机
- 输入电压监视器具有精确的褐变/褐变和过压保护
完全安全和遵守法规
- 100%生产HIPOT符合测试相当于6 kV DC/1秒
- 加强绝缘
- in26xx系列的隔离电压> 3500 VAC, INN2904的隔离电压> 4000 VAC
- UL1577和TUV (EN60950, EN62368)安全认证
- EN61000-4-8 (100a /m)和EN61000-4-9 (1000a /m)兼容
绿色的包
BOB体育平台下载
了解更多关于InnoSwitch的高压应用。BOB体育平台下载

(本报告的音频版本也将被下载可在此下载)。