产品规格
关联的产品编号
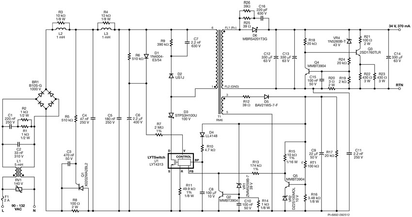
Lyt4313e
设计类型
参考设计报告(RDR)
拓扑结构
飞回来
rohs?
是的
VOUT 1
34.00 v
vin(最小)
90
VIN(最大)
132
三位线可调状?
是的
效率
83.00%
是否隔离?
是的
输出数量
1
输出功率
12.60 w
PFC?
是的
相关零件
Lyt4313
Gerber文件
rd347gerber.zip


