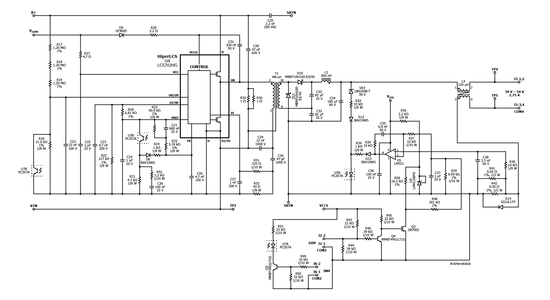
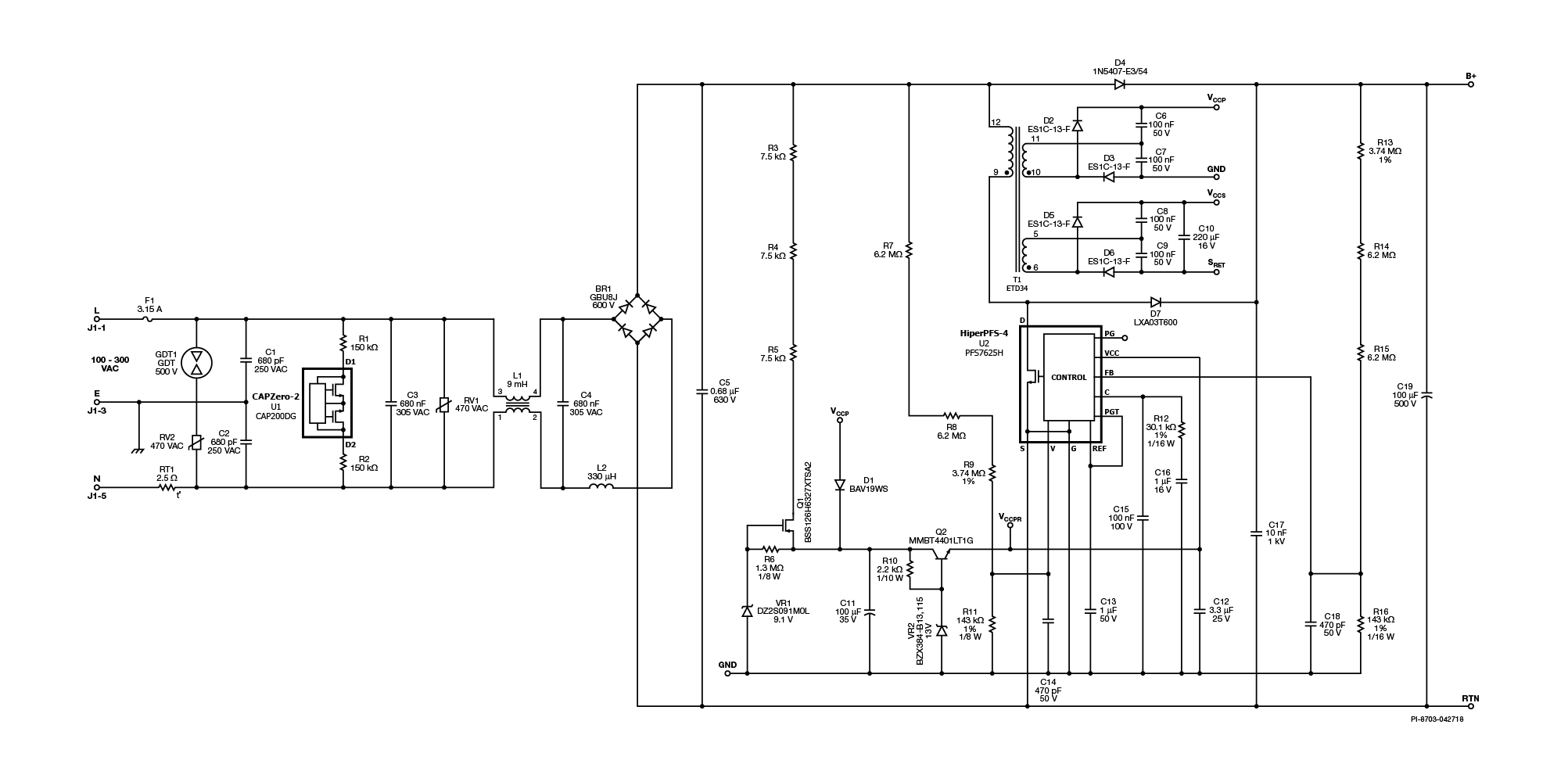
RDK-648 - HiperPFS-4, HiperLCS, CAPZero-2和Qspeed x系列的参考设计工具包 150w功率因数校正LLC电源与PWM调光使用HiperPFS-4 (PFS7625H), HiperLCS (LCS702HG), cap0 -2 (CAP200DG)和Qspeed x系列二极管(LXA03T600) 應用 设计文档 下載PDF 檢視PDF 經銷商 產品規格 資源 經銷商 產品規格 資源 查看其他經銷商 回到頂部 產品規格 相关产品编号 PFS7625H LCS702HG CAP200DG LXA03T600 設計類型 参考设计报告(RDR) 拓撲結構 增强PFC + LLC RoHS吗? 是的 电压输出1 46.00 V 文(分钟) One hundred. 马克斯(Vin)的 300 简历/ CC 简历/ CC 效率 89.50% 隔離式? 是的 输出数 1 輸出功率 150.00 W OVP吗? 是的 PFC吗? 是的 相关的部分 Pfs7625h, lcs702hg, cap200dg, lxa03t600 Gerber文件 rdr - 648 _gerber.zip 回到頂部 資源 NEMKO证书- EN 62368-1 NEMKO证书- EN 60950-1 NEMKO证书- en60065 IEC 62368-1 CB测试报告修订 IEC 62368-1 CB证书 IEC 60950-1 CB测试报告修订 IEC 60950-1 CB证书 IEC 60065 CB测试报告修订 IEC 60065 CB证书 產品規格型錄 CAPZero-2產品規格型錄 設計範例 使用InnoSwitch3-PD PowiGaN (INN3870C-H805) HiperPFS-4 (PFS7628C)和cap0 -2 (CAP200DG) DER-602 - 100w USB PD Type-C电源使用InnoSwitch3-CP和HiperPFS-4 RDR-805 - 100w USB PD 3.0, 3.3 V-21 V PPS电源,使用InnoSwitch3-Pro和VIA Labs VP302控制器 RDR-648 - 150w功率因数校正LLC电源使用HiperPFS-4和HiperLCS DER-581 - 45w反激变换器,带无损过零电路 DER-453 - 45w单输出二次侧调节变换器 通用 湿度敏感等级(MSL)包装信息 总体包装信息 產品選擇指南和產品資料冊 產品簡介- CAPZero-2 白皮书 使用CAPZero-2集成IC減少閒置損失,同時符合IEC 62368-1標準 影片 CAPZero-2产品演示 設計工具 下载ECad模型
設計類型 参考设计报告(RDR) 拓撲結構 增强PFC + LLC RoHS吗? 是的 电压输出1 46.00 V 文(分钟) One hundred. 马克斯(Vin)的 300 简历/ CC 简历/ CC 效率 89.50% 隔離式? 是的 输出数 1 輸出功率 150.00 W OVP吗? 是的 PFC吗? 是的 相关的部分 Pfs7625h, lcs702hg, cap200dg, lxa03t600 Gerber文件 rdr - 648 _gerber.zip