规格
关联的产品编号
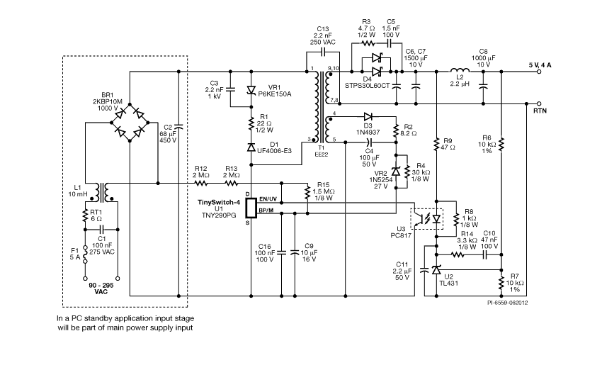
TNY290PG
设计类型
参考设计报告(RDR)
拓扑
飞回来
rohs?
是的
VOUT 1
5.00 v
vin(最小)
90
VIN(最大)
295
CV/CC
简历
效率
81.00%
孤立?
是的
输出数量
1
输出功率
20.00 w
相关零件
TNY290
Gerber文件
rd295gerber.zip


