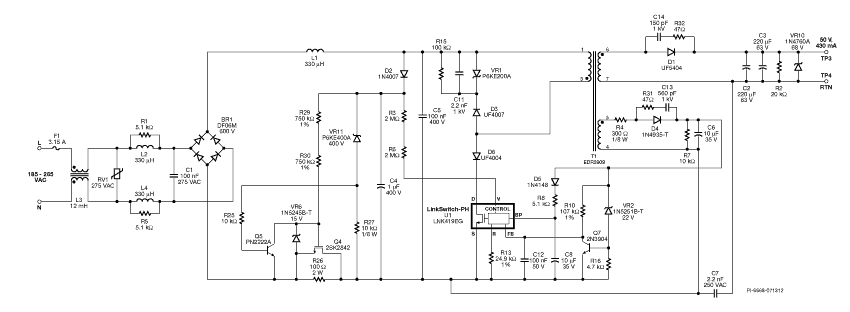
规格 设计类型 设计示例报告(DER) 拓扑 飞回来 VOUT 1 50.00 v vin(最小) 185 VIN(最大) 265 CV/CC CC 孤立? 是的 输出数量 1 输出功率 23.00 w 相关零件 LNK419EG Gerber文件 rd318gerber.zip