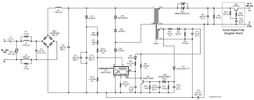
规格 设计类型 设计示例报告(DER) 拓扑 飞回来 rohs? 是的 VOUT 1 30.00 v vin(最小) 90 VIN(最大) 265 CV/CC CC 效率 87.00% 孤立? 是的 输出数量 1 输出功率 15.00 w 相关零件 LNK417EG Gerber文件 rd288gerber.zip